ÚVOD | Novinky | 8 Bitů | Příslušenství | Drobnosti | TTL | Kontakt


SAPI-1 | ONDRA | PMI-80 | PMD-85 | klony PMD-85 | klony SM50/40 | PETR | PLAN-80A | IQ151 | TNS | FK-1 | HVĚZDA | SP 830 | PCS 1-QR6000 | TEMS


Mikropočítač PMD-85 | Příslušenství k PMD-85


8 bity / PMD-85 / Příslušenství k PMD-85 / PMD-7x



Příslušenství PMD-7x slouží k vytvoření sítě. Kdy PMD-70 (Master, Slave) je sít PMD-85, PMD-71 (A, B) je sít shodná s CONSUL 2717 a PMD 72 slouží k propojení PP06 do sítě PMD-85/CONSUL 2717. Více zde.

Obsah:



PMD-70

PMD-70 je ve dvou verzích a to MESTER a SLAVE, kdy MASTER je v síti jednou a připojený k řídicímu mikropočítači, moduly SLAVE pak k satelitním mikropočítačům. DPS i elektronika uvnitř obou modulů je stejná rozdíl je pouze v zapojení výstupních DIN konektorů. Přenos dat je sériový asynchronní, logické úrovně TTL (otevřený kolektor zakončen odporovým děličem).



Schémata zapojení


Schéma PMD-70 a černobílá verze ZDE.




Schéma zapojení PMD70 MASTER.




Schéma zapojení PMD-70 SLAVE.




Topologie sítě s modulů PMD-70.



Rozmístění součástek


Výkres osazeni



Trochu technického porna




PMD-71

PMD-71 je ve dvou verzích a to PMD-71A a PMD-71B, kdy PMD-71A jsou pravděpodobně v síti osazeny na koncích a PMD-71B mezi koncovými prvky PMD-71A. DPS uvnitř obou modulů je stejná, rozdíl je pouze v zapojení, kdy v PMD-71A jsou zakončovací odpory.Přenos dat je sériový synchronní, rozhraní je řešeno pomocí proudového rozhraní realizované pomocí obvodů 75107 až 75110 (CCITT V.35), synchronnost přenosu je zajištěna tím že na druhém kanále jsou posílané hodiny stanice, co vysílá. Shodným způsobem je řešena lokální síť u CONSUL 2717



Schémata zapojení


Schéma PMD-71 a černobílá verze ZDE.




Schéma zapojení PMD71A.




Schéma zapojení PMD-71B.



Rozmístění součástek


Výkres osazeni



Trochu technického porna




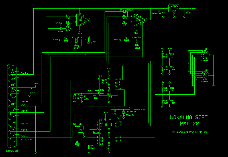
PMD-72

PMD-72 slouží k převodu RC232C pro počítače PP06 (klon IBM PC/XT) na lokální síť založenou na RS485 (LS 3-PP). Vzhledem k tomu že deska SM3177 umožňuje přenos jak pomoci RS232C, taktéž obsahuje i další signály vztahujícím k RS232C, tak IRPS (proudová smyčka 20mA). Není možno připojit PMD-72 k běžnému rozhraní RS232C, protože neobsahuje rozšiřující signály RS232C, které používá PMD-72. Přenos na straně PP 06 je sériový asynchronní (CLK 16x), na straně sítě sériový synchronní (CLK 1x).


OCR dokumentace k PMD-72


Návod na použitie modulu PMD 72

Modul PMD 72 slúži na pripojenie počítača PP 06.1 do počítačovej siete LS 3-PP.

Modul sa pripojí k počítaču PP 06 pomocou viacžilového plochého kábla ukončeného CANNON konektorom, ktorý sa zasunie do konektora K/3177 na doske SM 3177 (pozri: PP 06 OSOBNÝ POČÍTAČ - NÁVOD NA OBSLUHU).

Modul sa prepojí so sieťou LS 3-PP pomocou priloženého kábla ukončeného 5-kolíkovými konektormi. Jeden koniec kábla sa prepojí s jednou z 5-pólových zásuviek modulu, druhý slúži na prepojenie s modulom PMD 71 A,

7 YV 120 09



Schémata zapojení


Schéma PMD-72 a černobílá verze ZDE.




Schéma zapojení PMD72.



Rozmístění součástek


Výkres osazeni



Trochu technického porna




Obsah:



ÚVOD | Novinky | 8 Bitů | Příslušenství | Drobnosti | TTL | Kontakt


SAPI-1 | ONDRA | PMI-80 | PMD-85 | klony PMD-85 | klony SM50/40 | PETR | PLAN-80A | IQ151 | TNS | FK-1 | HVĚZDA | SP 830 | PCS 1-QR6000 | TEMS


Mikropočítač PMD-85 | Příslušenství k PMD-85


8 bity / PMD-85 / Příslušenství k PMD-85 / PMD-7x



SAPI.cz - web o československých osmibitech, zejména SAPI-1. Provozuje EC1045 od roku 2011
Za korekce češtiny dekuji: MELSOFTovi, Silliconovi, Martinu Lukáškovi a NOSTALCOMPovi

Když začínám blbnout z 8bitů tak se chodím léčit mezi otaku.
Animefest.cz